Aquarium Management System

project project

Description

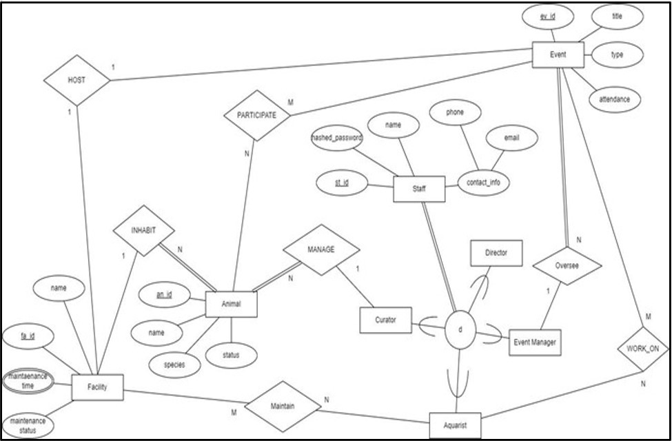
Our database project simulates the management system of a hypothetical aquarium. This aquarium contains animals and facilities, and hosts events, which will all be managed using a database application.

This project uses MySQL as the database engine. The application is built with Python using the Django framework. The application connects to the database using MySQL Connector. User interface is built using HTML and CSS.

Technology

close